Papers
Papers from the Leyao Wang Lab team. See also PubMed for a complete list of publications.
Filter by Keywords
Key Papers
These papers exemplify key current areas of research in the lab.
All Papers
Below is a complete list of primary research papers from our group.

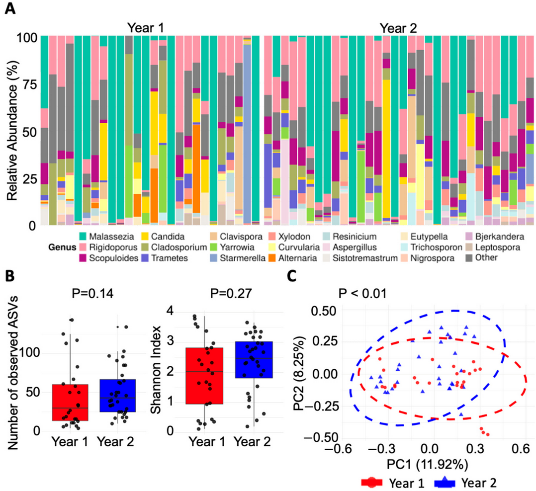
The nasal microbiome in early infancy is primarily shaped by the maternal nasal microbiome
The journal of allergy and clinical immunology. 2025. doi:10.1016/j.jaci.2025.05.004
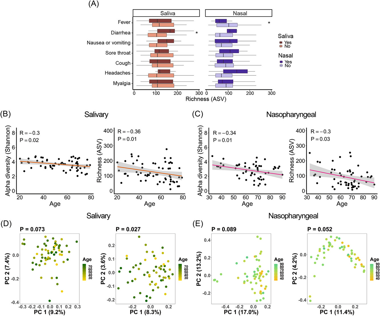
The salivary and nasopharyngeal microbiomes are associated with SARS-CoV-2 infection and disease severity
Journal of Medical Virology. 2022. doi:10.1002/jmv.28445
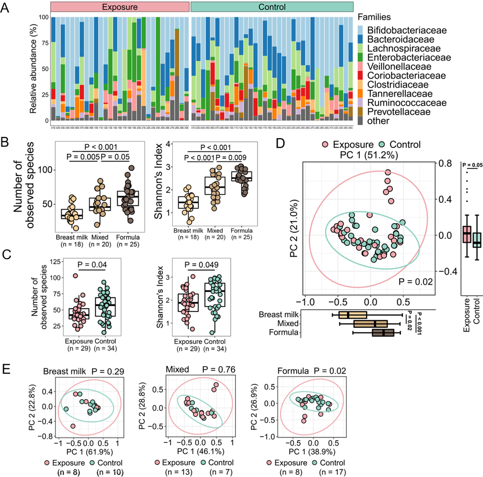
Prenatal exposure to Hurricane Maria is associated with an altered infant nasal microbiome
The Journal of Allergy and Clinical Immunology: Global. 2022. doi:10.1016/j.jacig.2022.05.001
Asthma in patients with suspected and diagnosed coronavirus disease 2019
Annals of Allergy, Asthma & Immunology. 2021. doi:10.1016/j.anai.2021.02.020
Sex effects in the association between airway microbiome and asthma
Annals of Allergy, Asthma & Immunology. 2020. doi:10.1016/j.anai.2020.09.007
Microbiome links breast-feeding and asthma protection: A cohort study helps elucidate this underlying player
The journal of Allergy and Clinical Immunology. 2020. doi:10.1016/j.jaci.2022.07.017
Beyond Respiratory Syncytial Virus and Rhinovirus in the Pathogenesis and Exacerbation of Asthma: The Role of Metapneumovirus, Bocavirus and Influenza Virus
Immunology and Allergy Clinics of North America. 2019. doi:10.1016/j.iac.2019.03.007







